您现在的位置: 首页 > 诉讼服务 > 司法解释司法解释
最高人民法院关于废止部分司法解释和司法解释性质文件(第十二批)的决定
《最高人民法院关于废止部分司法解释和司法解释性质文件(第十二批)的决定》已于2017年5月8日由最高人民法院审判委员会第1716次会议通过,现予公布,自2017年10月1日起施行。
最高人民法院
2017年9月22日
法释〔2017〕17号
最高人民法院关于废止部分司法解释和司法解释性质文件(第十二批)的决定
(2017年5月8日最高人民法院审判委员会第1716次会议通过,自2017年10月1日起施行)
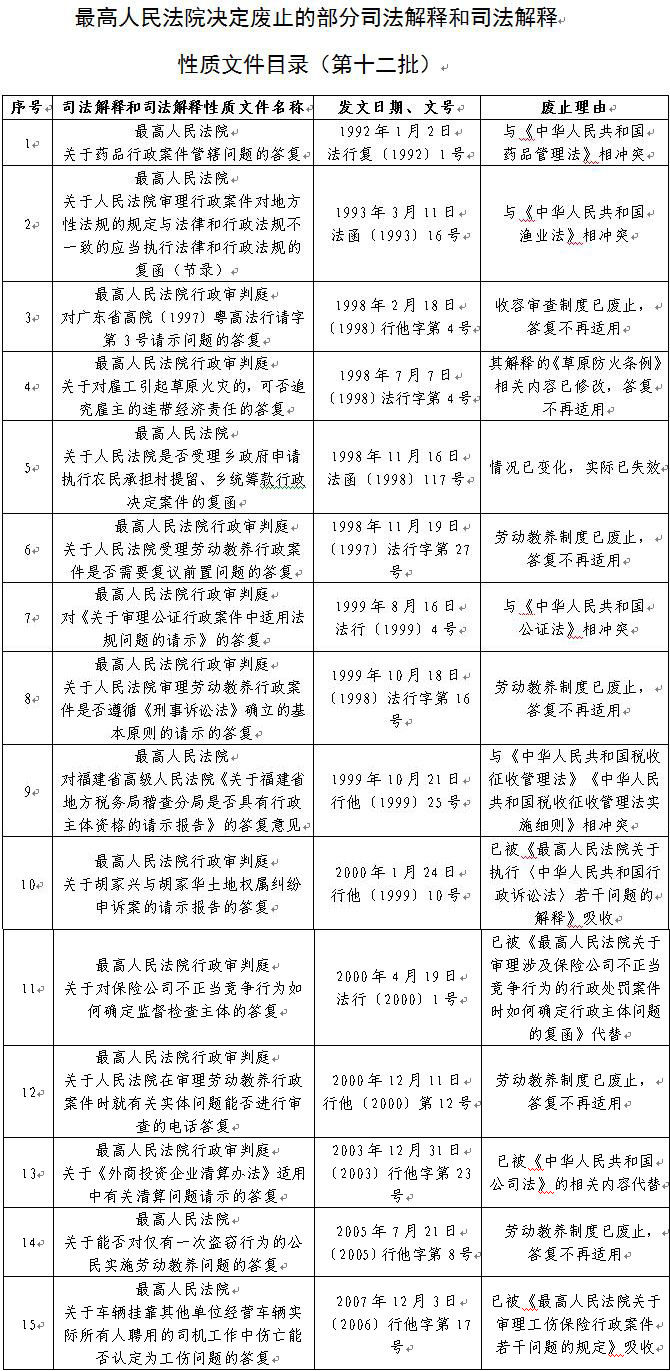
为适应形势发展变化,保证国家法律统一正确适用,根据经第十二届全国人民代表大会常务委员会第十一次会议《关于修改中华人民共和国行政诉讼法的决定》修改的《中华人民共和国行政诉讼法》的规定,结合审判工作实际,最高人民法院对1988年至2013年期间单独发布的有关行政诉讼的司法解释和司法解释性质文件进行了清理。现决定废止15件司法解释和司法解释性质文件。废止的司法解释和司法解释性质文件从本决定施行之日起不再适用,但过去依据或参照下列司法解释和司法解释性质文件对有关案件作出的判决、裁定仍然有效。当事人对废止决定公布前的行政行为不服,在决定公布后提起行政诉讼或者进入再审程序的,除相关司法解释和司法解释性质文件与当时有效的法律相抵触外,人民法院可依据相关司法解释和司法解释性质文件作出裁判。
