您现在的位置: 首页 > 诉讼服务 > 案例指导案例指导
构建电子送达平台的相关经验和建议
构建电子送达平台的相关经验和建议

送达是司法机关以法定方式将诉讼文书送交给案件当事人或其他诉讼参加人的行为。它是人民法院的基本诉讼活动之一,也是人民法院审结案件必不可少的程序。但是在司法实践中,基层法院一直饱受“送达难”问题的困扰,影响了法院的工作效率,损害了诉讼当事人的法律权益。因此,整合多种电子送达方式,构建法院电子送达平台,显得日益迫切。今年1月份以来,华蓥法院通过整合现有12368短信服务平台资源,创造性地使用了“12368短信+”的方式展开民事简易程序案件的电子送达,成功进行电子送达12件,为电子送达平台的构建积累了宝贵的经验,使电子送达平台构建的脉络日益清晰。
一、 电子送达的相关法律规范
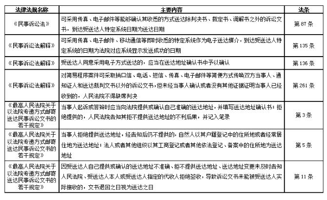
当前,关于电子送达的法律规定主要有:《民事诉讼法》、《民事诉讼法解释》、《最高人民法院关于以法院专递方式邮寄送达民事诉讼文书的若干规定》(主要内容见图表1)。2016年9月12日,最高人民法院下发的《关于进一步推进案件繁简分流优化司法资源配置的若干意见》(法发〔2016〕21号)也提出了建立全国法院统一的电子送达平台方面的构想。由于建立全国法院统一的电子送达平台是一项系统工程,推进周期较长,对基层法院而言更应当侧重于构建比较实用、操作简单的电子送达平台。
图表1:电子送达相关法律规定

电子送达的内容一般是图文信息,包括文字信息、照片、截图、扫描件等等。从上表主要内容可以看出,采用电子送达方式送达除裁判文书之外的诉讼文书或者传唤当事人、通知证人,需要满足以下先决要件之一:(一)经当事人同意并在送达地址确认书中确认;(二)简易程序需经当事人确认或者有证据证明当事人已经收到。在送达实践中,“有证据证明当事人已经收到”是电子送达平台构建的难点。
二、 12368短信平台在电子送达方面的运用
按照最高人民法院的统一部署,各级人民法院相继开通了 12368诉讼服务热线和12368短信平台。12368是经国家通信管理局批准的法院系统专用公益号,其短信平台专门为民事诉讼当事人提供诉讼综合服务。通过12368短信平台,法院法官、审判辅助人员可以向当事人的手机发送开庭信息、执行信息及其他审判相关信息。2013年,上海市高级人民法院就已经在辖区内基层法院推行“12368短信平台”,并专门制定了《关于适用短信等方式送达诉讼文书的若干意见》,为我们开展电子送达提供了借鉴。但是12368短信平台在电子送达过程中还存在以下问题:
(一)当事人短信接收证明机制缺失
短信平台发送短信进行告知后,虽然对于发送状态可以查阅截图,但无法发送图片且无法知晓当事人是否接收并查阅了短信内容。因此,笔者认为,对于开庭、鉴定等重要节点信息,仍然需要其他方式与当事人确认。
(二)短信发布审核机制缺失影响告知质量
由于基层法院办案任务繁重,目前对于短信平台进行信息告知尚未建立审核机制,一旦告知内容存在瑕疵,容易引发当事人的不满和对法院工作的不信任。
(三)当事人诉讼能力参差不齐影响告知效果
普通群众特别是年老及受教育程度较低的当事人,由于诉讼能力较低,不懂诉讼流程和告知内容的具体内涵,即便是通过短信告知了内容,其仍然习惯于通过传统的来访和来电方式来了解案情。
(四)短信平台的宣传有待于加强
短信平台发送的信息,常被当事人怀疑是电信诈骗,因而急需加大宣传力度,增进当事人对12368的了解和认可。
综合上述,笔者认为,在电子送达方面,12368短信平台应当与其他电子送达方式相结合,相辅相成,从而实现成功送达。采用“12368短信+”的方式构建电子送达平台无疑是非常可行的。
三、 “12368短信+”的组合形式及送达步骤
在民商事案件的送达实践中,送达的难点主要在被告方,因为原告方在登记立案阶段就已经填写了送达地址确认书。通过对被告方心理的分析,大致存在以下三种心态:1、电话能够打通,但不想来法院,家中没有同住成年亲属;2、人在外地暂时不能来院,家中没有同住成年亲属,也不方便指定代收人;3、违反诚信诉讼原则,想拖延时间,第一次电话能够接通,嗣后不接电话或关、停机,家中没有同住成年亲属。电子送达对这三类当事人均有用武之地。
结合现行的即时通讯手段,通过与12368短信平台相匹配的通讯手段(主要有电话、彩信、QQ、微信、电子邮箱等)可以开展电子送达。这其中,电话可以作电话笔录或录音、彩信、QQ、微信及电子邮箱可以截屏,均可以作为电子送达的证明凭据;电子邮箱由于门槛较高,使用率较低。为顺利进行电子送达,华蓥法院专门配置了一部笔记本电脑、一部手机,注册了电子送达专用QQ号、微信号,并向社会公开了电子送达专用手机号、QQ号和微信号。在电子送达实务中,还应当注意使用相对规范的格式用语,以避免随意性或产生歧义。
以证明凭据分类为出发点,华蓥法院采用的“12368短信+”的组合形式及送达步骤主要有:
(一)12368短信截图+电话笔录或录音/法院专递
12368短信截图+电话笔录或录音/法院专递适用于直接通知被告和被告不予配合、拖延诉讼等情形。
第一步:法官、司法辅助人员通过电话确认被告身份,通知当事人领取诉讼文书(作电话笔录或录音,告知确认送达地址及不利后果),然后在12368短信平台向被告手机发送领取诉讼文书信息、开庭信息、拒不确认送达地址的不利后果。若被告来院领取,在送达回证上签字确认,便视为成功送达。
第二步:进行第一步通知后,被告在通知期限内不领取诉讼文书,也不来院确认送达地址,直接向住所地或经常居住地邮寄送达,诉讼文书退回之日视为送达之日。12368短信截图+电话笔录或录音以及邮件回执单视为成功送达的证明凭据,其中电话录音可以刻录光盘存卷。
(二)12368短信截图+彩信、QQ、微信图文信息截屏
12368短信截图+彩信、QQ、微信图文信息截屏适用于被告在外地或不方便来院领取诉讼文书,能够提供QQ、微信号且同意电子送达的情形。
第一类:如果被告比较配合,仅仅是因为人在外地或不方便来院领取诉讼文书的,其同意彩信送达的,首先将诉讼文书拍照后发送手机彩信,并要求其确认接收和确认送达地址,然后再通过12368短信平台向被告手机发送开庭信息、拒不确认送达地址的不利后果。12368短信截图+彩信截屏视为成功送达的证明凭据。
第二类:被告提供QQ号或微信号的,添加其为好友,然后在具体聊天中,以送达诉状副本、开庭传票等诉讼文书为例,按照以下步骤实现成功送达:
1.核实被告的身份信息,要求被告将身份证原件拍照后发送过来确认。
【常用语格式】你好,我是XX法院送达人员XXX,请问是XXX吗?请将本人身份证拍照后发送过来,以便法院确认身份。
2.询问被告是否同意通过QQ号或微信号电子送达。
【常用语格式】关于原告XXX诉你XXXXXX纠纷一案,根据电话中你提供的QQ号(微信号),你是否同意法院电子送达?若同意,法院将通过拍照方式将诉讼文书发送给你。
3.将诉状副本、应诉通知书、开庭传票等诉讼文书拍照后发送给被告。
【常用语格式】法院已经将诉状副本、应诉通知书、开庭传票等诉讼文书的照片发送给你了,请查收。如果收到,请回答“已经接收”。
4.将开庭信息以文字方式再发送一遍,询问被告是否收到上述图文信息。
【常用语格式】XX法院受理原告XXX诉你XXXXXX纠纷一案,适用简易程序,将定于X年X月X日X时在本院第X审判庭公开开庭审理,请按时到庭参加诉讼并提交证据。承办法官:XXXX;联系电话:XXXXX。
5.要求被告确认送达地址,告知拒不确认送达地址的不利后果。
【常用语格式】确认本人的送达地址是当事人的一项诉讼义务。为方便本院送达其他诉讼文书,请提供并确认本人的送达地址。拒不确认地址或提供地址不准确的,本院将视你本人的户籍地为送达地址并邮寄送达相关诉讼文书,若无人签收的,文书退回之日视为送达之日,由此产生的法律后果,由你本人承担。你明白上述诉讼义务吗?是否需要进一步解释?
6.通过12368短信平台向被告手机发送开庭信息、拒不确认送达地址的不利后果。
【常用语格式】被告XXX:XX法院受理原告XXX诉你XXXXXX纠纷一案,适用简易程序,将定于X年X月X日X时在本院第X审判庭公开开庭审理,请按时到庭参加诉讼并提交证据。为方便本院送达其他诉讼文书,请提供并确认本人的送达地址。拒不确认地址或提供地址不准确的,本院将视你本人的户籍地为送达地址并邮寄送达相关诉讼文书,若无人签收的,文书退回之日视为送达之日,由此产生的法律后果,由你本人承担。提交书面答辩状和证据材料,请邮寄至:四川省XX法院XX庭,承办法官:XXXX,联系电话:XXXXX。
法官、司法辅助人员完成上面六个步骤之后,将QQ、微信聊天记录截屏,将12368短信截图,截屏和截图打印存卷后便视为成功送达的证明凭据。(陆文辉)